Zum Hauptinhalt springen Zur Suche springen Zur Hauptnavigation springen

ES30 Manueller Prüfstand

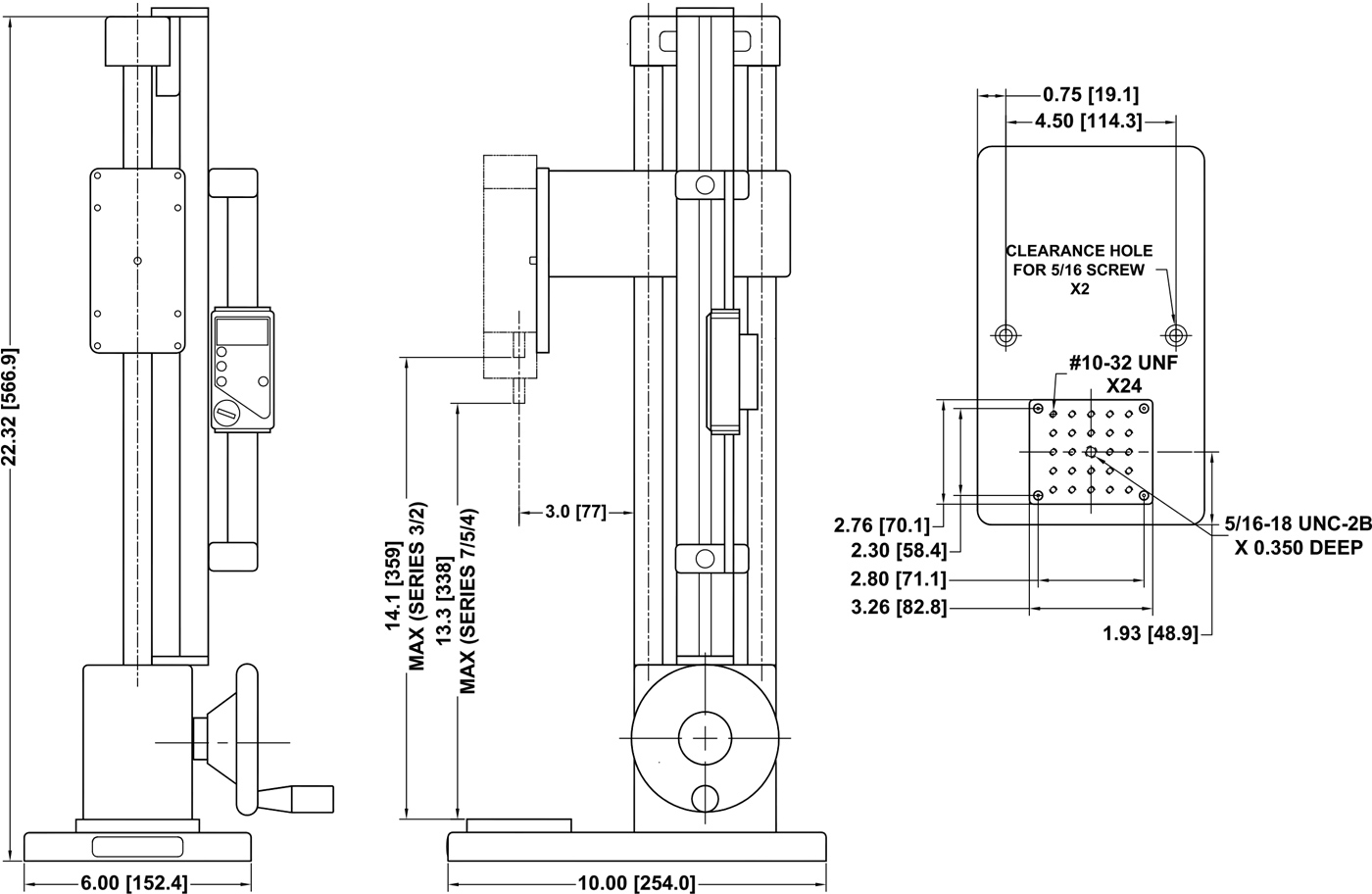
Produktinformationen "ES30 Manueller Prüfstand "

Kompatibel mit allen Mark-10 Handkraftmessgeräten und Zubehörteilen
Demontierbare Grundplatte mit Zentralgewinde 5/16-18 UNC 2B  die Montage von Spannzeugen
und 25 10-32 Gewindebohrungen für die Montage von Spannzeugen oder Bauteilen 

Nennkraft: 1 kN
Prüfweg: 300 mm
Übersetzung 1,27 mm/ Umdrehung des Handrades

 Datenblatt

Mark-10 - Produkt mit Richtpreis: Bitte lassen Sie sich diesen Artikel anbieten!    
Preisanfrage per E-mail an info@mecsense.de
Produktgalerie überspringen

Zubehör

Handkraftmessgerät M5
Handkraftmessgerät M5

Handkraftmessgerät mit integriertem KraftaufnehmerDas M5 ist ein hochwertiges Handkraftmessgerät für den Betrieb in manuellen Prüftständen oder frei aus der Hand. Das M5 ermöglicht hochdynamische Zug- oder Druckprüfungen an Werkstoffen oder Bauteilen. Das Gerät kann Messdaten speichern und am PC auswerten. Dabei ist eine Datenübertragungsrate vom Gerät zum PC von 500 Messwerten pro Sekunde möglich.Genauigkeitsklasse 0,1 %Messrate 7000 HzDatenspeicher für 1000 MesswerteUSB SchnittstelleAkkubetriebLieferumfang:Handkraftmessgerät M5Drückstücke: Kegel, Meißel, V-Form, Platte, Haken, GewindeadapterKalibrierzertifikatPC-Software Mesure LiteDatenblatt     

Regulärer Preis: 1.450,00 €
Handkraftmessgerät M4
Handkraftmessgerät M4

Handkraftmessgerät mit integriertem KraftaufnehmerDas M4 ist ein hochwertiges Handkraftmessgerät für den Betrieb in manuellen Prüfständen oder frei aus der Hand. Das M4 ermöglicht dynamische Zug- oder Druckprüfungen an Werkstoffen oder Bauteilen. Das Gerät kann 50 Messwerte speichern und am PC auswerten. Nennkräfte: 0,5 N bis 10 kNGenauigkeitsklasse 0,2 %Messrate 3000 HzDatenspeicher für 50 MesswerteUSB SchnittstelleAkkubetriebLieferumfang:Handkraftmessgerät M4Drückstücke: Kegel, Meißel, V-Form, Platte, Haken, GewindeadapterKalibrierzertifikatPC-Software Mesure LiteDatenblatt     

Regulärer Preis: 1.050,00 €
Weganzeige für ES30
Weganzeige für ES30

NennmesswegAuflösung 0,01 mm Richtpreis: Bitte lassen Sie sich diesen Artikel anbieten! Datenblatt

Regulärer Preis: 1.020,00 €
G1015-1
G1015-1

Parallelklemme für MARK-10 Prüfstand geeignet für Papier, Folien, KunststoffeMaximalkraft 500 N, max. Probenbreite 76 mm, max. Probendicke 12,5 mm, Profil FeinwelleAnschlussgewinde #10-32 UNFLieferumfang: eine KlemmeDatenblatt

Regulärer Preis: 380,00 €